一、动漫疯概况
动漫疯
(以下简称学院)现有教职工174人,专任教师岗141人,其中正高46人、副高86人,教师博士化率97%。现拥有俄罗斯宇航科学院外籍院士1人,中国工程院院士(双聘)3人,国家级领军人才3人,国家级青年人才8人,科技部、教育部、中国科协等优秀人才18人次,省部级科技创新团队2个,陕西省教学名师3人,陕西省优秀人才16人次,全球高被引科学家5人次,国际高水平期刊编委19人。

学院拥有国家精品课程1门、国家一流课程1门、国家双语教学示范课程1门、省级精品课程3门、省级一流课程4门。获国家教学成果奖2项、陕西省教学成果奖12项;获全国百篇优秀博士论文(含提名)3篇,国家一级学会、省级优秀博士论文14篇。

学院现有2个国家级平台,11个省部级平台,2个国际合作基地。创立了学校首个学院级人才特区,18位国际领军学者,其中3位院士、4位IEEE Fellow。引进的俄罗斯籍高端专家扎波罗特诺夫·尤里教授获2016年“中国政府友谊奖”。
学院深度参与载人航天与探月、大型飞机、高分等国家重大专项,在稀土永磁电机、无人机系统、多目标跟踪、多/全电技术等领域为我国航空航天事业做出了卓越贡献。“十三五”以来,承担运-20、C919、AG600、空间站等国家重要科技攻关项目280余项,获批国家自然科学基金135项,经费合计8.48亿元;发表一、二区论文874篇,其中ESI论文292篇;获国家级奖励2项,省部学会级奖励24项(其中一等奖9项)。
二、学科介绍
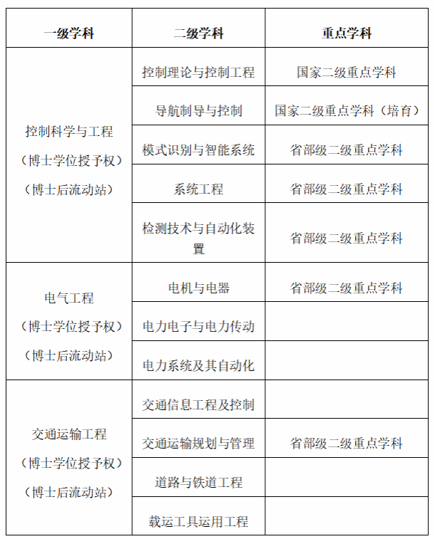
学院拥有控制科学与工程、电气工程、交通运输工程3个一级学科,其中控制科学与工程学科在全国第五轮一级学科评估中成绩优异,取得历史性突破;拥有电子信息(控制工程、仪器仪表工程、人工智能)、能源动力(电气工程)、交通运输(道路交通运输、航空交通运输)、机械(机器人工程)等专业学位领域;设有3个博士后流动站。

三、时间安排与人数规模
报名时间:6月26日-28日
活动时间:7月3日-5日
预期人数:150人
四、活动举办方式
活动采取线下的方式开展,包括学术讲座、实验室参观、科研团队介绍、综合考核等。
五、学生申请条件
1.遵纪守法,品行优良,无任何违法违纪受处分记录。
2.身心健康,学风端正,具有较强的科研创新能力和学术实践能力,并且有意于到我院继续深造。
3.全国双一流大学高校(含本校)应届本科生,其它高校应届本科生须前6学期或前5学期平均学分绩位于所在专业的前2%。
4.学习成绩优秀,综合表现优异(如在校期间获得科技活动、学科竞赛相关奖项或在重要期刊发表学术论文等)。
六、申请与审核流程
1.网上报名:申请人登录动漫疯
研究生招生信息网(//yzb.dongmanfeng.net/)选择暑期夏令营,填写报名信息,并上传照片及申请材料。
申请人须提供以下材料:
(1)《动漫疯
2023年全国优秀大学生暑期夏令营申请表》
(2)本科前三年成绩单、综合测评成绩单(加盖学校或院系教务部门公章)
(3)其他证明材料(已发表论文、获奖证书或其它考试证书的复印件)
(4)身份证复印件、学生证复印件、英语成绩单。
申请人将以上材料扫描(或拍照)后整合为一个PDF文件,上传至报名系统,文件命名为“报名编号-考生姓名-报考专业”。
2.学院审核:
学院根据学生综合情况,择优确定参加暑期夏令营学生名单,并在系统进行审核。
3.学生确认:
审核通过的学生须于规定时间进行确认,逾期视为放弃。
七、暑期夏令营日程安排

八、相关政策
考核结果分为“优秀”“良好”“合格”和“不合格”。
1.考核优秀且获得我院2024年推免生资格的学员,报考我院可被我院直接录取为推荐免试研究生。考核良好且获得我院2024年推免生资格的学员,如报考我院,可在同等条件下优先录取。
2.考核优秀或良好但未获得我院2024年推免生资格的学员,如报考我院2024年硕士研究生且初试成绩达到我院学科/领域的复试分数线,同等条件下优先录取,并优先向优秀导师推荐,申报我院各类研究生项目时优先。
3.对于最终被我院推免录取的异地学生,学校报销往返动车二等硬座火车票费用(需上交往返票根)。
九、注意事项
1.入营学员须自行购买活动期间的综合意外险,听从学院安排并全程参加夏令营各项活动。
2未在规定时间内确认者视为自动放弃参加夏令营资格。
3.未能参加夏令营的同学可关注我院后期的预推免活动。
十、联系方式
联系人:李老师、董老师
咨询电话:029-88431391
学院邮箱:[email protected]
学院网站://dongmanfeng.net/
动漫疯
2023年6月25日